六色网
六色网
六色网概述
六色网简介
学院领导
专门委员会
行政机构
系部设置
规章制度
师资队伍
专任教师
博士后
重点学科
数学
统计学
人才培养
教育教学
本科专业
课程建设
教学成果
教改项目
教材建设
研究生培养
科学科研
科研概况
科研平台
科研项目
科研奖励
科研团队
学术交流
党建工作
组织机构
规章制度
两学一做
工会之家
工会之家
学生园地
六色网公告
新闻动态
团学生会
学子风采
考研就业
奖勤助贷
办事指南
学生文苑
Old Version
下载专区
招生就业
本科招生
--专业简介
--专业解码
硕士招生
博士招生
专项工作小组
就业信息
人才招聘
专任教师招聘
博士后招聘
六色网要闻
【校内新闻】我校学子获...
【校内新闻】湖南国家应...
六色网 研究生谢玮、何炫萱...
【校内新闻】中国工业与...
数学与应用数学系成功举...
【校内新闻】中国数学会...
六色网 数据...
六色网公告
六色网 数学与计算科学...
六色网 2025...
六色网 Hilbert第十六问...
六色网 第二届数学及相...
六色网 2026...
当前位置:
六色网
>
学术讲座
>
正文
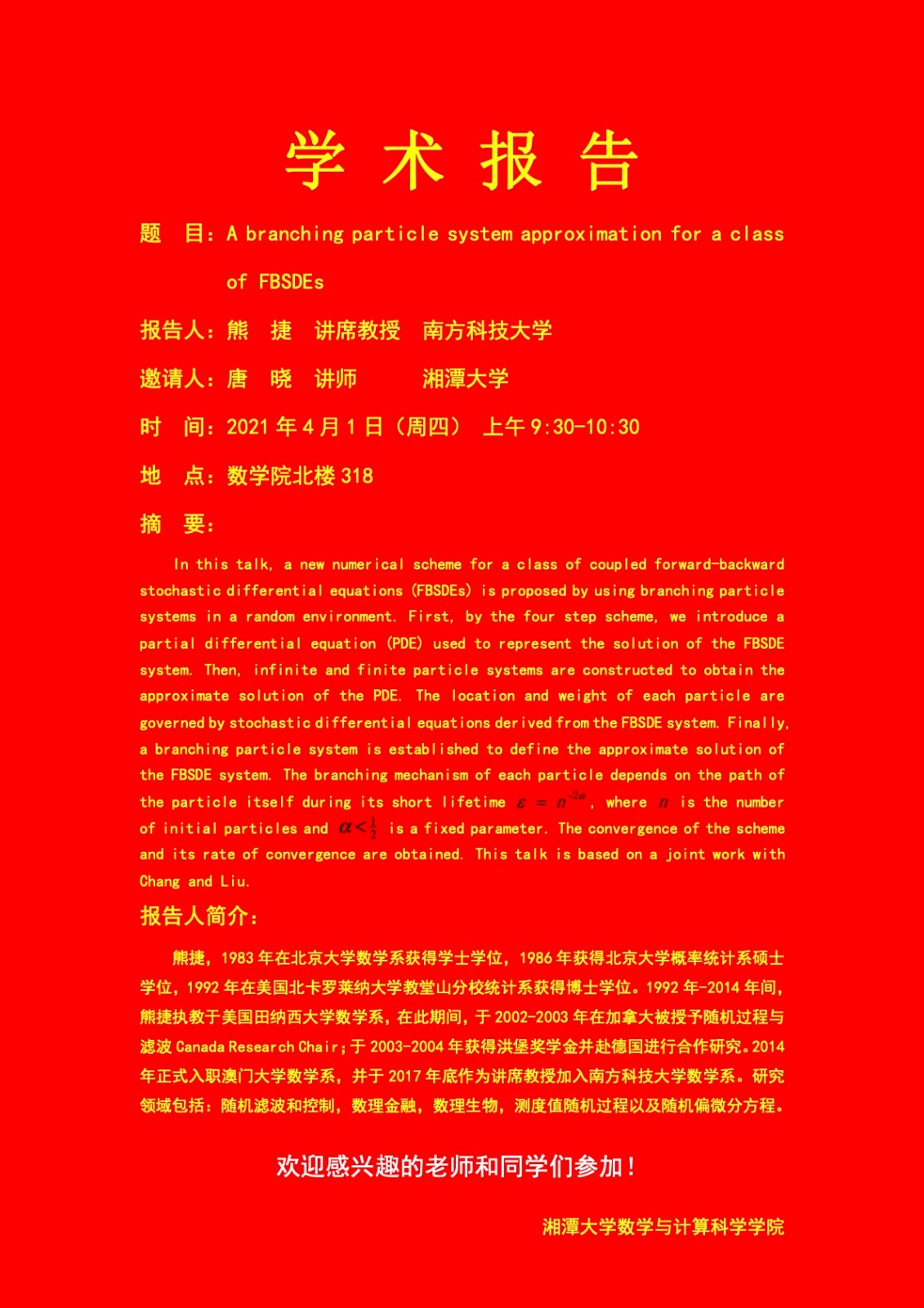
学术报告——熊捷
发布时间:2021-03-29 阅读: 次
报告人
报告地点
报告时间
讲座时间-年月
讲座时间-日
星期
<
学术报告——刘海湖
学术报告——温家强
>